孝昌县气象局发布
最新气象信息专报显示
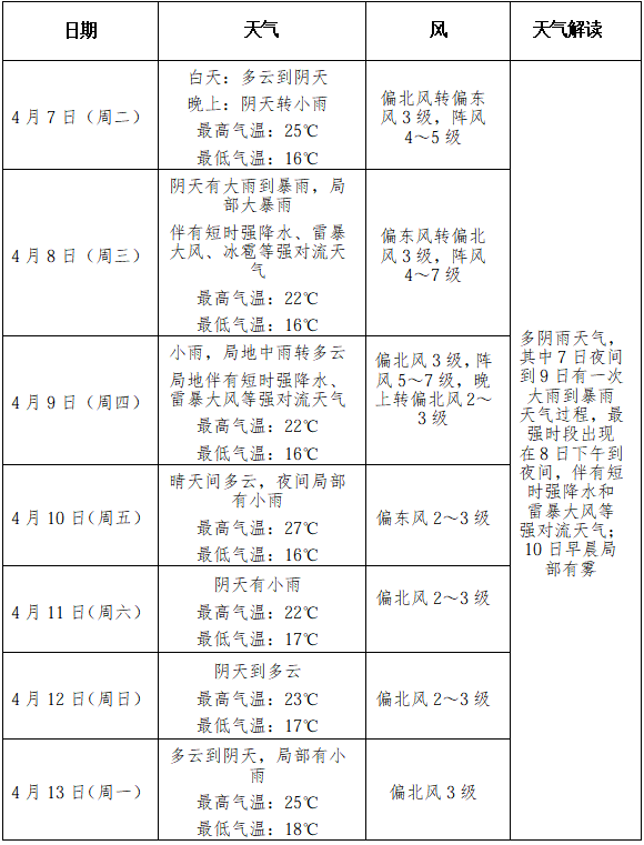
8日我县有暴雨 局部大暴雨具体天气情况如下
孝昌县未来一周(4月7-13日)
多阴雨天气
预计8日至9日白天我县有暴雨 局部大暴雨
伴有强对流天气
过程累计降雨量60~90毫米
局部120毫米以上
最强时段为8日傍晚至夜间
强对流发生时
最大小时雨强30~60毫米
局地雷暴大风8~11级伴有冰雹
↓↓↓

俗话说“春天脸孩儿面”
春季强对流天气逐渐增多
暴雨、雷电、大风等突发性强
广大居民要密切关注
天气和灾害预警预报
做好灾害防范措施
↓↓↓





来源:孝昌县气象局 应急管理部
一审:彭扬
二审:吴荣
三审:黄一阳